TIC 125175122

α [o]Right ascension
δ [o]Declination
λ [o]Galactic longitude
β [o]Galactic latitude
TmagTESS magnitude
Teff [K]Effective temperature
log(g) [dex]Surface gravity
abun [dex]Metal abundance
PM(α) [mas]Proper motion in R.A.
PM(δ) [mas]Proper motion in Dec.
SectorsTESS sectors the target was observed in
ProvenancesAvailable mission and HLSP provenances
Syndicated dataAll provenances in a single fits file
123.155653 -13.948111 234.946127 10.935193 10.8235 5975.0 3.34423 None -4.17606 -1.78466 7, 34, 61, 88 QLP, SPOC, TESS-SPOC, GSFC-ELEANOR-LITE, TGLC FITS

SignalTIC signal ID
In catalog?Is this signal in the EB catalog?
t0 [days]Time of superior conjunction
σt0 [days]Uncertainty of t0
P [days]Orbital period in days
σP [days]Orbital period in days
MorphologyEB morphology coefficient
Last modifiedLast modification date
1 True 1493.9384740453092 0.0005594031918008 9.6476573389984 0.0005439329962744 0.386 Feb. 26, 2025, 6:05 a.m.

wp,pfPolyfit width of the primary eclipse
ws,pfPolyfit width of the secondary eclipse
dp,pfPolyfit depth of the primary eclipse
ds,pfPolyfit depth of the secondary eclipse
φp,pfPolyfit phase of the primary eclipse
φs,pfPolyfit phase of the secondary eclipse
wp,2g2-gaussian width of the primary eclipse
ws,2g2-gaussian width of the secondary eclipse
dp,2g2-gaussian depth of the primary eclipse
ds,2g2-gaussian depth of the secondary eclipse
φp,2g2-gaussian phase of the primary eclipse
φs,2g2-gaussian phase of the secondary eclipse
0.049 0.044 0.358 0.294 1.000 0.407 0.071 0.063 0.388 0.322 1.000 0.408
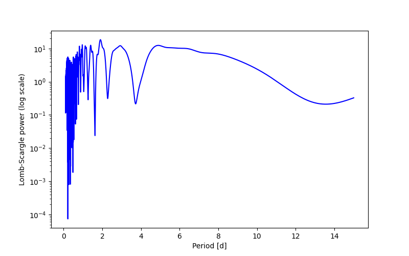
Zoomed-in timeseries plot Phase plot Timeseries plot Spectral power density plot