α [o]Right ascension |
δ [o]Declination |
λ [o]Galactic longitude |
β [o]Galactic latitude |
TmagTESS magnitude |
Teff [K]Effective temperature |
log(g) [dex]Surface gravity |
abun [dex]Metal abundance |
PM(α) [mas]Proper motion in R.A. |
PM(δ) [mas]Proper motion in Dec. |
SectorsTESS sectors the target was observed in |
ProvenancesAvailable mission and HLSP provenances |
Syndicated dataAll provenances in a single fits file |
|---|---|---|---|---|---|---|---|---|---|---|---|---|
| 250.127871 | -48.488624 | 336.826789 | -1.290050 | 8.741 | None | None | None | -25.6 | -19.9 | 12, 39, 66 | QLP, SPOC, TESS-SPOC | FITS |
SignalTIC signal ID |
In catalog?Is this signal in the EB catalog? |
t0 [days]Time of superior conjunction |
σt0 [days]Uncertainty of t0 |
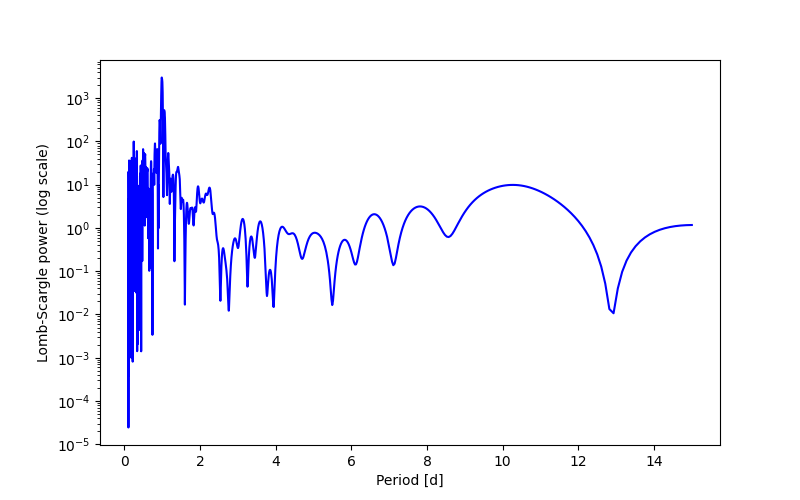
P [days]Orbital period in days |
σP [days]Orbital period in days |
MorphologyEB morphology coefficient |
Last modifiedLast modification date |
|---|---|---|---|---|---|---|---|
| 1 | True | 1627.5838855996906 | 0.0055032665443377 | 0.9879676497024512 | 0.00004149439070222361 | 0.540 | Feb. 26, 2025, 6:05 a.m. |
wp,pfPolyfit width of the primary eclipse |
ws,pfPolyfit width of the secondary eclipse |
dp,pfPolyfit depth of the primary eclipse |
ds,pfPolyfit depth of the secondary eclipse |
φp,pfPolyfit phase of the primary eclipse |
φs,pfPolyfit phase of the secondary eclipse |
wp,2g2-gaussian width of the primary eclipse |
ws,2g2-gaussian width of the secondary eclipse |
dp,2g2-gaussian depth of the primary eclipse |
ds,2g2-gaussian depth of the secondary eclipse |
φp,2g2-gaussian phase of the primary eclipse |
φs,2g2-gaussian phase of the secondary eclipse |
|---|---|---|---|---|---|---|---|---|---|---|---|
| 0.070 | 0.008 | 0.981 | 0.088 | 0.012 | 0.987 |